#!/usr/bin/env python # coding: utf-8 # In[1]: from IPython.display import Image Image('../../Python_probability_statistics_machine_learning_2E.png',width=200) # We considered Maximum Likelihood Estimation (MLE) and Maximum A-Posteriori # (MAP) # estimation and in each case we started out with a probability density # function # of some kind and we further assumed that the samples were identically # distributed and independent (iid). The idea behind robust statistics # [[maronna2006robust]](#maronna2006robust) is to construct estimators that can # survive the # weakening of either or both of these assumptions. More concretely, # suppose you # have a model that works great except for a few outliers. The # temptation is to # just ignore the outliers and proceed. Robust estimation methods # provide a # disciplined way to handle outliers without cherry-picking data that # works for # your favored model. # # ### The Notion of Location # # The first notion we # need is *location*, which is a generalization of the idea # of *central value*. # Typically, we just use an estimate of the mean for this, # but we will see later # why this could be a bad idea. The general idea of # location satisfies the # following requirements Let $X$ be a random variable with # distribution $F$, and # let $\theta(X)$ be some descriptive measure of $F$. Then # $\theta(X)$ is said to # be a measure of *location* if for any constants *a* and # *b*, we have the # following: # # #
# # $$ # \begin{equation} # \theta(X+b) = \theta(X) +b # \label{_auto1} \tag{1} # \end{equation} # $$ # # # # # $$ # \begin{equation} \ # \theta(-X) = -\theta(X) # \label{_auto2} \tag{2} # \end{equation} # $$ # # # # # $$ # \begin{equation} \ # X \ge 0 \Rightarrow \theta(X) \ge 0 # \label{_auto3} \tag{3} # \end{equation} # $$ # # # # # $$ # \begin{equation} \ # \theta(a X) = a\theta(X) # \label{_auto4} \tag{4} # \end{equation} # $$ # # The first condition is called *location equivariance* (or *shift-invariance* in # signal processing lingo). The fourth condition is called *scale equivariance*, # which means that the units that $X$ is measured in should not effect the value # of the location estimator. These requirements capture the intuition of # *centrality* of a distribution, or where most of the # probability mass is # located. # # For example, the sample mean estimator is $ \hat{\mu}=\frac{1}{n}\sum # X_i $. The first # requirement is obviously satisfied as $ # \hat{\mu}=\frac{1}{n}\sum (X_i+b) = b + # \frac{1}{n}\sum X_i =b+\hat{\mu}$. Let # us consider the second requirement:$ # \hat{\mu}=\frac{1}{n}\sum -X_i = # -\hat{\mu}$. Finally, the last requirement is # satisfied with $ # \hat{\mu}=\frac{1}{n}\sum a X_i =a \hat{\mu}$. # # ### Robust Estimation and Contamination # # Now that we have the generalized location of centrality embodied # in the # *location* parameter, what can we do with it? Previously, we assumed # that our samples # were all identically distributed. The key idea is that the # samples might be # actually coming from a *single* distribution that is # contaminated by another nearby # distribution, as in the following: # # $$ # F(X) = \epsilon G(X) + (1-\epsilon)H(X) # $$ # # where $ \epsilon $ randomly toggles between zero and one. This means # that our # data samples $\lbrace X_i \rbrace$ actually derived from two separate # distributions, $ G(X) $ and $ H(X) $. We just don't know how they are mixed # together. What we really want is an estimator that captures the location of $ # G(X) $ in the face of random intermittent contamination by $ H(X)$. For # example, it may be that this contamination is responsible for the outliers in a # model that otherwise works well with the dominant $F$ distribution. It can get # even worse than that because we don't know that there is only one contaminating # $H(X)$ distribution out there. There may be a whole family of distributions # that # are contaminating $G(X)$. This means that whatever estimators we construct # have # to be derived from a more generalized family of distributions instead of # from a # single distribution, as the maximum-likelihood method assumes. This is # what # makes robust estimation so difficult --- it has to deal with *spaces* of # function distributions instead of parameters from a particular probability # distribution. # # ### Generalized Maximum Likelihood Estimators # # M-estimators are # generalized maximum likelihood estimators. Recall that for # maximum likelihood, # we want to maximize the likelihood function as in the # following: # # $$ # L_{\mu}(x_i) = \prod f_0(x_i-\mu) # $$ # # and then to find the estimator $\hat{\mu}$ so that # # $$ # \hat{\mu} = \arg \max_{\mu} L_{\mu}(x_i) # $$ # # So far, everything is the same as our usual maximum-likelihood # derivation # except for the fact that we don't assume a specific $f_0$ as the # distribution of # the $\lbrace X_i\rbrace$. Making the definition of # # $$ # \rho = -\log f_0 # $$ # # we obtain the more convenient form of the likelihood product and the # optimal # $\hat{\mu}$ as # # $$ # \hat{\mu} = \arg \min_{\mu} \sum \rho(x_i-\mu) # $$ # # If $\rho$ is differentiable, then differentiating this with respect # to $\mu$ # gives # # # # # $$ # \begin{equation} # \sum \psi(x_i-\hat{\mu}) = 0 # \label{eq:muhat} \tag{5} # \end{equation} # $$ # # with $\psi = \rho^\prime$, the first derivative of $\rho$ , and for technical # reasons we will assume that # $\psi$ is increasing. So far, it looks like we just # pushed some definitions # around, but the key idea is we want to consider general # $\rho$ functions that # may not be maximum likelihood estimators for *any* # distribution. Thus, our # focus is now on uncovering the nature of $\hat{\mu}$. # # ### Distribution of M-estimates # # For a given distribution $F$, we define # $\mu_0=\mu(F)$ as the solution to the # following # # $$ # \mathbb{E}_F(\psi(x-\mu_0))= 0 # $$ # # It is technical to show, but it turns out that $\hat{\mu} \sim # \mathcal{N}(\mu_0,\frac{v}{n})$ with # # $$ # v = # \frac{\mathbb{E}_F(\psi(x-\mu_0)^2)}{(\mathbb{E}_F(\psi^\prime(x-\mu_0)))^2} # $$ # # Thus, we can say that $\hat{\mu}$ is asymptotically normal with asymptotic # value $\mu_0$ and asymptotic variance $v$. This leads to the efficiency ratio # which is defined as the following: # # $$ # \texttt{Eff}(\hat{\mu})= \frac{v_0}{v} # $$ # # where $v_0$ is the asymptotic variance of the MLE and measures how # near # $\hat{\mu}$ is to the optimum. In other words, this provides a sense of # how much # outlier contamination costs in terms of samples. For example, if for # two # estimates with asymptotic variances $v_1$ and $v_2$, we have $v_1=3v_2$, # then # first estimate requires three times as many observations to obtain the # same # variance as the second. Furthermore, for the sample mean (i.e., # $\hat{\mu}=\frac{1}{n} \sum X_i$) with $F=\mathcal{N}$, we have $\rho=x^2/2$ # and # $\psi=x$ and also $\psi'=1$. Thus, we have $v=\mathbb{V}(x)$. # Alternatively, # using the sample median as the estimator for the location, we # have $v=1/(4 # f(\mu_0)^2)$. Thus, if we have $F=\mathcal{N}(0,1)$, for the # sample median, we # obtain $v={2\pi}/{4} \approx 1.571$. This means that the # sample median takes # approximately 1.6 times as many samples to obtain the same # variance for the # location as the sample mean. The sample median is # far more immune to the # effects of outliers than the sample mean, so this # gives a sense of how much # this robustness costs in samples. # # ** M-Estimates as Weighted Means.** One way # to think about M-estimates is a # weighted means. Operationally, this # means that # we want weight functions that can circumscribe the # influence of the individual # data points, but, when taken as a whole, # still provide good estimated # parameters. Most of the time, we have $\psi(0)=0$ and $\psi'(0)$ exists so # that # $\psi$ is approximately linear at the origin. Using the following # definition: # # $$ # W(x) = \begin{cases} # \psi(x)/x & \text{if} \: x \neq 0 \\\ # \psi'(x) & \text{if} \: x =0 # \end{cases} # $$ # # We can write our Equation [5](#eq:muhat) as follows: # # # # # $$ # \begin{equation} # \sum W(x_i-\hat{\mu})(x_i-\hat{\mu}) = 0 # \label{eq:Wmuhat} # \tag{6} # \end{equation} # $$ # # Solving this for $\hat{\mu} $ yields the following, # # $$ # \hat{\mu} = \frac{\sum w_{i} x_i}{\sum w_{i}} # $$ # # where $w_{i}=W(x_i-\hat{\mu})$. This is not practically useful # because the # $w_i$ contains $\hat{\mu}$, which is what we are trying to solve # for. The # question that remains is how to pick the $\psi$ functions. This is # still an open # question, but the Huber functions are a well-studied choice. # # ### Huber # Functions # # The family of Huber functions is defined by the following: # # $$ # \rho_k(x ) = \begin{cases} # x^2 & \mbox{if } |x|\leq # k \\\ # 2 k |x|-k^2 & \mbox{if } |x| > k # \end{cases} # $$ # # with corresponding derivatives $2\psi_k(x)$ with # # $$ # \psi_k(x ) = \begin{cases} # x & \mbox{if } \: |x| # \leq k \\\ # \text{sgn}(x)k & \mbox{if } \: |x| > k # \end{cases} # $$ # # where the limiting cases $k \rightarrow \infty$ and $k \rightarrow 0$ # correspond to the mean and median, respectively. To see this, take # $\psi_{\infty} = x$ and therefore $W(x) = 1$ and thus the defining Equation # [6](#eq:Wmuhat) results in # # $$ # \sum_{i=1}^{n} (x_i-\hat{\mu}) = 0 # $$ # # and then solving this leads to $\hat{\mu} = \frac{1}{n}\sum x_i$. # Note that # choosing $k=0$ leads to the sample median, but that is not so # straightforward # to solve for. Nonetheless, Huber functions provide a way # to move between two # extremes of estimators for location (namely, # the mean vs. the median) with a # tunable parameter $k$. # The $W$ function corresponding to Huber's $\psi$ is the # following: # # $$ # W_k(x) = \min\Big{\lbrace} 1, \frac{k}{|x|} \Big{\rbrace} # $$ # # [Figure](#fig:Robust_Statistics_0001) shows the Huber weight # function for $k=2$ # with some sample points. The idea is that the computed # location, $\hat{\mu}$ is # computed from Equation [6](#eq:Wmuhat) to lie somewhere # in the middle of the # weight function so that those terms (i.e., *insiders*) # have their values fully # reflected in the location estimate. The black circles # are the *outliers* that # have their values attenuated by the weight function so # that only a fraction of # their presence is represented in the location estimate. # # # # # #This shows the Huber weight function, # $W_2(x)$ and some cartoon data points that are insiders or outsiders as far as # the robust location estimate is concerned.
#
#
#
#
#
# ###
# Breakdown Point
#
# So far, our discussion of robustness has been very abstract. A
# more concrete
# concept of robustness comes from the breakdown point. In the
# simplest terms,
# the breakdown point describes what happens when a single data
# point in an
# estimator is changed in the most damaging way possible. For example,
# suppose we
# have the sample mean, $\hat{\mu}=\sum x_i/n$, and we take one of the
# $x_i$
# points to be infinite. What happens to this estimator? It also goes
# infinite.
# This means that the breakdown point of the estimator is 0%. On the
# other hand,
# the median has a breakdown point of 50%, meaning that half of the
# data for
# computing the median could go infinite without affecting the median
# value. The median
# is a *rank* statistic that cares more about the relative
# ranking of the data
# than the values of the data, which explains its robustness.
# The simpliest but still formal way to express the breakdown point is to
# take $n$
# data points, $\mathcal{D} = \lbrace (x_i,y_i) \rbrace$. Suppose $T$
# is a
# regression estimator that yields a vector of regression coefficients,
# $\boldsymbol{\theta}$,
#
# $$
# T(\mathcal{D}) = \boldsymbol{\theta}
# $$
#
# Likewise, consider all possible corrupted samples of the data
# $\mathcal{D}^\prime$. The maximum *bias* caused by this contamination is
# the
# following:
#
# $$
# \texttt{bias}_{m} = \sup_{\mathcal{D}^\prime} \Vert
# T(\mathcal{D^\prime})-T(\mathcal{D}) \Vert
# $$
#
# where the $\sup$ sweeps over all possible sets of $m$ contaminated samples.
# Using this, the breakdown point is defined as the following:
#
# $$
# \epsilon_m = \min \Big\lbrace \frac{m}{n} \colon \texttt{bias}_{m}
# \rightarrow \infty \Big\rbrace
# $$
#
# For example, in our least-squares regression, even one point at
# infinity causes
# an infinite $T$. Thus, for least-squares regression,
# $\epsilon_m=1/n$. In the
# limit $n \rightarrow \infty$, we have $\epsilon_m
# \rightarrow 0$.
#
# ###
# Estimating Scale
#
# In robust statistics, the concept of *scale* refers to a
# measure of the
# dispersion of the data. Usually, we use the
# estimated standard
# deviation for this, but this has a terrible breakdown point.
# Even more
# troubling, in order to get a good estimate of location, we have to
# either
# somehow know the scale ahead of time, or jointly estimate it. None of
# these
# methods have easy-to-compute closed form solutions and must be computed
# numerically.
#
# The most popular method for estimating scale is the *median
# absolute deviation*
#
# $$
# \texttt{MAD} = \texttt{Med} (\vert \mathbf{x} -
# \texttt{Med}(\mathbf{x})\vert)
# $$
#
# In words, take the median of the data $\mathbf{x}$ and
# then subtract that
# median from the data itself, and then take the median of the
# absolute value of
# the result. Another good dispersion estimate is the *interquartile range*,
#
# $$
# \texttt{IQR} = x_{(n-m+1)} - x_{(n)}
# $$
#
# where $m= [n/4]$. The $x_{(n)}$ notation means the $n^{th}$ data
# element after
# the data have been sorted. Thus, in this notation,
# $\texttt{max}(\mathbf{x})=x_{(n)}$. In the case where $x \sim
# \mathcal{N}(\mu,\sigma^2)$, then $\texttt{MAD}$ and $\texttt{IQR}$ are constant
# multiples of $\sigma$ such that the normalized $\texttt{MAD}$ is the following,
#
# $$
# \texttt{MADN}(x) = \frac{\texttt{MAD} }{0.675}
# $$
#
# The number comes from the inverse CDF of the normal distribution
# corresponding
# to the $0.75$ level. Given the complexity of the
# calculations, *jointly*
# estimating both location and scale is a purely
# numerical matter. Fortunately,
# the Statsmodels module has many of these
# ready to use. Let's create some
# contaminated data in the following code,
# In[2]:
import statsmodels.api as sm
import numpy as np
from scipy import stats
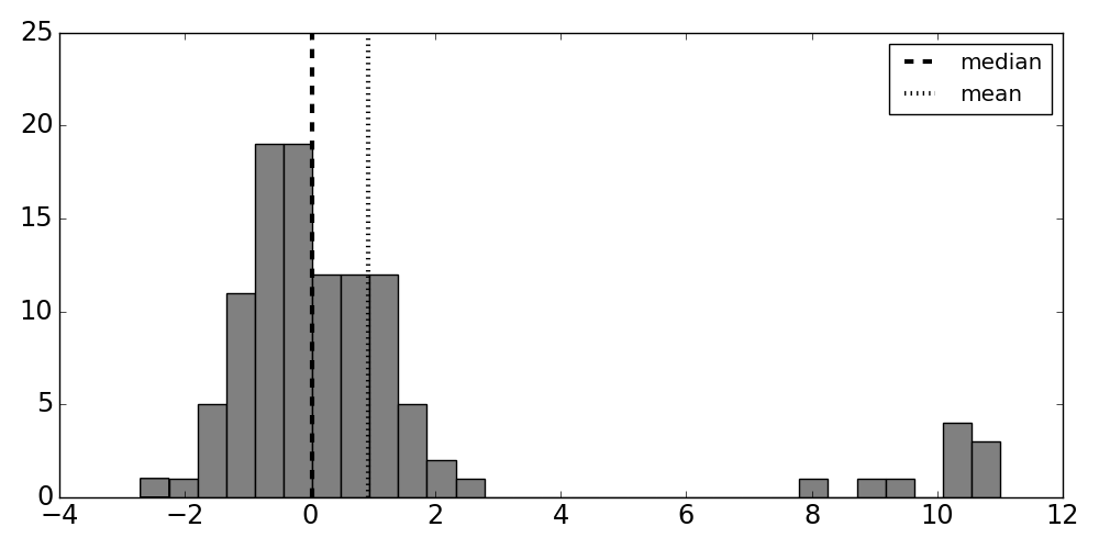
data=np.hstack([stats.norm(10,1).rvs(10),
stats.norm(0,1).rvs(100)])
# These data correspond to our model of contamination that we started
# this
# section with. As shown in the histogram in
# [Figure](#fig:Robust_Statistics_0002), there are two normal distributions, one
# centered neatly at zero, representing the majority of the samples, and another
# coming less regularly from the normal distribution on the right. Notice that
# the
# group of infrequent samples on the right separates the mean and median
# estimates
# (vertical dotted and dashed lines). In the absence of the
# contaminating
# distribution on the right, the standard deviation for this data
# should be close
# to one. However, the usual non-robust estimate for standard
# deviation (`np.std`)
# comes out to approximately three. Using the
# $\texttt{MADN}$ estimator
# (`sm.robust.scale.mad(data)`) we obtain approximately
# 1.25. Thus, the robust
# estimate of dispersion is less moved by the presence of
# the contaminating
# distribution.
#
#
#
#
# Histogram of sample data. Notice that the group of infrequent samples on the # right separates the mean and median estimates indicated by the vertical # lines.
#
#
#
#
#
# The generalized maximum likelihood M-estimation extends to
# joint
# scale and location estimation using Huber functions. For example,
# In[3]:
huber = sm.robust.scale.Huber()
loc,scl=huber(data)
# which implements Huber's *proposal two* method of joint estimation of
# location
# and scale. This kind of estimation is the key ingredient to robust
# regression
# methods, many of which are implemented in Statsmodels in
# `statsmodels.formula.api.rlm`. The corresponding documentation has more
# information.